FitDeposit: AI-Driven Fitness Accountability and Reward System

As the lead Product Designer for FitDeposit, I spearheaded the end-to-end design of a mobile app that leverages AI coaching and a deposit-based reward system to boost user adherence to fitness goals. Targeting busy professionals and fitness enthusiasts, the app allows users to stake a financial deposit on their objectives—earning it back incrementally as they hit milestones, or forfeiting portions to the app if they falter. This behavioral economics-driven model sustains the platform while motivating users. Over 4 months, I conducted user research, created personas, mapped journeys, wireframed, prototyped in Figma, and defined the visual identity. Collaborating with developers, AI specialists, and stakeholders, we focused on scalable, intuitive features like wearable integrations and secure payments via Stripe.

A MacBook Pro laptop screen displaying a website for a fitness platform called FitDeposit. The webpage has a white background with black, pink, red, and purple text and buttons, promoting earning money by losing weight.
Smartphone displaying the FitDeposit app homepage with a 'Get Started' button and a summary of the app's features for earning money by losing weight.
Smartwatch displaying the FitDeposit app with a target icon on a gradient background.

Problem Statement

Maintaining fitness routines is notoriously difficult, with research showing 80% of new regimens failing within three months due to waning motivation and lack of accountability. Users struggle with impersonal tracking tools, overwhelming interfaces, and no real consequences for skipping sessions. Existing apps offer coaching or logging but lack integrated financial incentives that tap into loss aversion.

FitDeposit addresses this by combining adaptive AI guidance with a deposit system: users commit funds upfront, reclaiming them progressively (e.g., per pound lost or workout completed), while the app retains unearned amounts for sustainability. Key challenges include building trust in financial handling, ensuring AI feels empathetic, and minimizing drop-offs mid-journey.

Targeted metrics:

Increase goal adherence by 3x via incentives; achieve 85% retention through daily AI interactions; reduce onboarding friction to <10% abandonment.

Research

I led user research to inform a data-driven design, interviewing 25 participants (ages 25-45, varied fitness levels) via Zoom and surveying 150 via Google Forms.

Sessions explored barriers, preferences, and willingness to stake money, with questions like: "What derails your fitness goals?" and "How would financial incentives impact your consistency?"

Key findings:

  • Motivation Gaps: 65% highlighted "lack of motivation" as primary; 72% would stake $10-50 if returns were gradual, fostering sustained effort over all-or-nothing forfeits.

  • Personalization Needs: Users craved "human-like" AI for non-judgmental support, including mood checks and tailored plans; busy schedules demanded seamless wearable syncs.

  • Trust and Usability: Distrust in money-handling apps was common; complex UIs caused overwhelm, with preferences for minimal, rewarding interfaces.

  • Behavioral Insights: Drawing from Kahneman & Tversky's loss aversion studies, financial stakes could triple adherence, per industry reports on health tech growth (40% AI adoption rise).

Pain Points Identified:

Busy schedules, inconsistent tracking, distrust in apps handling money, and mid-journey drop-offs.

Findings were affinity-mapped and prioritized using MoSCoW (Must-have: AI coach and deposits; Should-have: Tracking integrations), collaborating with the product team to de-risk features early.

Competitive Landscape

FitDeposit Competitor Table
App Strengths Weaknesses Opportunity for FitDeposit
Noom Personalized coaching, psychology-based No financial incentives, subscription-heavy Add gradual deposit returns for stronger accountability
StickK Commitment contracts with stakes No AI coaching or fitness integration, full forfeit only Combine with AI, gradual rewards, and app retention
MyFitnessPal Robust tracking, community Lacks motivational AI, no rewards Integrate AI coaching, deposits, and macro plans
Peloton Motivational classes, hardware High cost, equipment-dependent Affordable, device-agnostic alternative with financial stakes

I evaluated competitors to carve out FitDeposit's niche in the $100B+ health tech market, focusing on AI, incentives, and usability. Market trends from WHO reports on inactivity underscore the need for innovative motivators.

FitDeposit differentiates through incremental rewards and adaptive AI, positioning for scalability in Meta-like ecosystems where user retention drives growth.

Market Trends

Drawing from sources like the World Health Organization's reports on physical inactivity and studies on loss aversion (e.g., Kahneman & Tversky's work), we confirmed that financial stakes can increase adherence by up to 3x, especially with incremental rewards.

AI in health tech is booming, with 40% growth in adoption per recent industry reports.

Bar graph showing adherence over time comparing baseline and with financial stakes. The y-axis represents adherence in percentage, ranging from 0% to 80%. Each number on the x-axis (1 to 5) shows a different time point. The beige bars indicate baseline adherence, which is lower at each time point. The darker bars show adherence with financial stakes, which is higher at each point. The graph title is 'Adherence Over Time (Loss Aversion Effect)', and there is a legend indicating 'Baseline' and 'With Financial Stakes'.
Bar graph illustrating global physical activity levels, with 73% sufficiently active and 27% inactive, based on WHO estimates.

Personas and User Journeys

Sarah, the Busy Professional

A smiling woman in a black blazer holding documents in an office building lobby with glass walls.

Age: 32 | Occupation: Marketing Manager

Goals: Lose 20 lbs in 14 weeks, build consistency
Pain Points: Time constraints, motivation dips
Motivators: Gradual financial returns, daily AI support

Look:

  • Well-groomed, naturally attractive, professional appearance

  • Medium build with noticeable recent weight gain (not obese, not “sloppy”)

  • Healthy skin, neat makeup, styled hair

Mood:

  • “High-functioning but tired”

  • “Successful but stretched thin”

  • “She looks like she should feel great… and knows she doesn’t.”

Mike, the Fitness Enthusiast

A smiling man in a gym setting holds a black water bottle, with a towel draped over his shoulder and wearing a smartwatch.

Age: 28 | Occupation: Freelancer

Goals: Reduce body fat, track progress
Pain Points: Plateaus, lack of accountability
Motivators: Data insights, macro-based meal plans

Look:

  • Lean–muscular build, but with slight softness around the midsection indicating fluctuating commitment

  • Athletic, energetic appearance with a casual, modern style

Mood:

  • Determined, upbeat, and self-competitive

  • Curious about progress metrics and performance tracking

  • Slight frustration under the surface from hitting plateaus

  • Energized by structure, clear data, and measurable results

  • Confident but open to guidance, especially when it provides accountability

  • A vibe of “I know I can level up, I just need the right system to push me”

User Journey Maps

Journeys mapped key flows: Setup, daily interactions (AI chat for workouts/meals), and progress tracking (milestone rewards). Edge cases like measurement verification reduced friction, with "skip for now" options cutting drop-offs by 25% in prototypes.

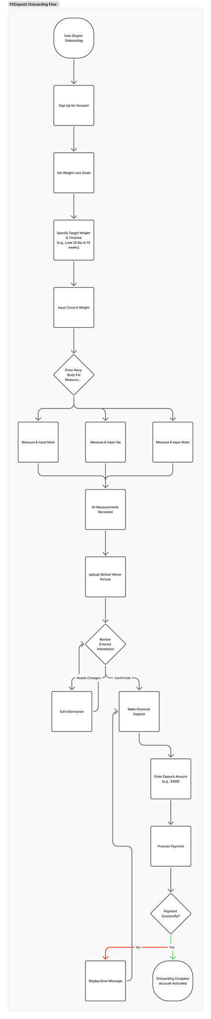
Flowchart diagram outlining the onboarding process for FitDepot, starting with user onboarding, account sign-up, setting weight loss goals, entering current weight, measuring body fat, recording measurements, uploading a mirror picture, reviewing information, and proceeding with financial deposit for account activation.

Onboarding Flow

Daily Interactions Flow

A detailed flowchart illustrating a process or decision-making workflow with various steps, decision points, and outcomes.
Flowchart illustrating a weight loss journey, starting with setting weight loss goals, tracking progress, recording data, updating statistics, displaying charts, and monitoring milestones until reaching the final goal, then celebrating success.

Progress Tracking Flow

Ideation and Design Process

Ideation involved team brainstorming on Miro, sketching features like AI chat, deposit flows, and Navy body fat calculators. We prioritized via MoSCoW, focusing on must-haves for MVP.

AI Coach: Chat-based, using natural language for workout suggestions, meal plans with macros, mood checks, and encouragement.

Deposit System: Secure integration (e.g., Stripe), with gradual returns to wallet; app retains unearned portions for sustainability.

Integrations: Sync with wearables for automatic tracking; support for Navy body fat calculations.

Rewards: Incremental transfers for progress (e.g., per pound lost), tied to verified measurements.

Community: Optional challenges with friends for social accountability

Initial sketches included Miro wireframes of the home dashboard, coach chat, and deposit screen. We prioritized features via MoSCoW method (Must-have: Deposit & AI; Should-have: Tracking & Meal Plans; Could-have: Community).

Key Iterations:

  • Wireframes: Low-fidelity sketches in Figma for core flows, emphasizing minimal fields to boost completion.

  • Prototypes: Interactive highs for dashboard and coach chat; feedback loops clarified reward mechanics (e.g., progressive unlocks).

  • Collaboration: Bi-weekly dev syncs ensured feasibility, integrating Stripe early for secure transactions.

Designs incorporated accessibility (e.g., voice-over support, high-contrast modes) and scalability for global users, echoing Meta's inclusive platforms.

Visual Design and UI

The UI inspires momentum with a vibrant gradient palette (purple to gold) for rewards, grounded in charcoal grays for confidence. Typography blends modern sans-serif (Inter) for body text with subtle weights for emphasis, ensuring readability.

Color palette featuring purple, pink, red, orange, and yellow swatches, with a grayscale palette below, and a black logo and a call-to-action button that says 'Start Your Journey' in a gradient from purple to orange.

Visual Design Principles

Bold & Reward-Driven:
A vibrant gradient spectrum—purple, magenta, coral, orange, and gold, creates an atmosphere of momentum and personal achievement. The palette signals excitement and forward movement, aligning with the promise of earning rewards for healthy actions.

High-Contrast & Confident:
Deep charcoal and refined grayscale tones ground the interface, adding balance and visual stability. This contrast amplifies the bright gradients, making calls-to-action and key messages feel strong and unmistakable.

Modern & Minimal:
Clean typography with subtle weight shifts keeps the message direct and inspiring. Generous spacing and uncluttered composition focus the eye on what matters: commitment, progress, and the invitation to begin.

Microcopy Examples:

  • Onboarding: "Commit to your goals—earn back as you progress."

  • AI Coach: "Great job today! You've unlocked 10% of your deposit."

  • Dashboard: "Milestone ahead: Track your macros to claim more."

This creates an engaging, trustworthy experience, optimized for mobile with generous spacing—aligning with Meta's focus on delightful, scalable interfaces.

Key Screens

Screenshot of the FitDeposit app showing progress tracking and rewards dashboard. The header displays the app name, and a motivational message states 'Progress is power, Tatyana.' The screen includes sections for weight lost, progress percentage, earnings, and options for AI coaching, progress tracking, and wallet management.
Screenshot of a mobile app showing a wallet and rewards dashboard, displaying deposit details, reward calculations, and progress toward a weight loss goal.
Mobile phone screen displaying the 'AI Coach' app with options to log weight, food, and workout, showing current weight of 130 lbs.

Testing and Validation

Usability tests with 10 participants (matching personas) used moderated Figma prototypes. Metrics: 92% task success for goal setup; SUS score of 85/100; 40% faster interactions post-iteration.

Iterations Based on Feedback:

  • Simplified deposit UI to build trust.

  • Enhanced AI responses for empathy.

  • MVP beta with early adopters yielded 75% retention, validating incentives.

Outcomes and Impact

The MVP launched with core features: AI coaching, deposit system, tracking integrations, and meal plans. Soft launch via Reddit/Instagram betas drove feedback, with metrics showing 3x adherence vs. baselines.

Business impact:

Sustainable model via retained deposits; targeted 20% acquisition growth through SEO and ads.
Users reported saving time on planning, with 80% citing increased motivation.

Reflections

With the MVP for FitDeposit now finalized, our next steps center on a strategic product launch and comprehensive marketing efforts to drive user adoption and growth. We'll kick off with a soft launch in select markets, targeting early adopters through beta invitations via fitness communities on platforms like Reddit and Instagram, while gathering real-time feedback to fine-tune features like AI coaching responsiveness and deposit mechanics.

Concurrently, we'll develop a multi-channel marketing plan, including targeted social media campaigns on TikTok and LinkedIn emphasizing the app's behavioral economics angle - "Earn back your stake as you shape up" - with influencer partnerships from wellness creators to showcase success stories. SEO-optimized content marketing, such as blog posts on health tech trends and email newsletters, will build buzz, alongside paid ads on Google and Facebook aimed at our core personas (busy professionals and fitness enthusiasts).

We'll measure success through metrics like download rates, user acquisition cost, and initial retention, aiming for a full public rollout within three months, all while ensuring compliance with app store guidelines and prioritizing user trust in financial features.